TTS Bee-Bot Unofficial Service Manual

Table of Contents

1. TLDR

This is an unofficial "service manual" for the TTS Bee-Bot educational robot discussing common failures I've seen with it. Fixes to those problems are provided in the form of replacement part recommendations as well as replacement PCBs.

2. Metadata

A service manual (even an "unofficial" one) needs some kind of revision control. This is provided in the table below:

Date Revision Description
2024-01-01 1 Initial revision

3. Intro

The TTS Bee-Bot Programmable Floor Robot is an educational desktop robot geared towards teaching children simple programming concepts. The robot replays a sequence of movement steps (Forward, Back, Turn Left 90°, Turn Right 90°) which are programmed using buttons on its back. The robot provides audio and visual feedback for the child.

In case it's not obvious, this website is not affiliated with TTS in any way and the Bee-Bot® name is used purely for product identification purposes. This unofficial service manual is (to the best of my knowledge) not endorsed by TTS.

4. Hardware overview

thumb-outside.jpg

The robot is relatively well designed and easy to disassemble. The bottom provides access to the battery bay, the USB-B charging connector and 4 screws marked with red circles which need to be unscrewed to split the two halves:

thumb-bottom.jpg

A well thought out part of the robot design is that when the top cover is removed the robot can still be operated while having access to it's internals:

thumb-inside.jpg

There are two PCBs visible, the horizontal PCB is the main CPU, the vertical PCB is the USB charger board which controls charging and power to the robot.

5. Observed failures

There are two failures which I have seen happen with the robots I've come across:

  • inability to charge using the USB-B connector
  • speaker stops working

Although my sample size is not large (a small fleet of 4 units), all of the robots have manifested at least one of the above problems. Solutions to both of those have been described in detail below.

Together with those there are also other more predictable issues such as the Lithium-Ion battery loosing capacity over time which is important for an educational toy that needs to work for an entire school day to be usable in classrooms.

5.0.1. USB Charger PCB

All of the charging failures are caused by a damaged USB Charger PCB board which looks like chemical corrosion. The situation is interesting because the damage on all four examined PCBs looks very similar and no other signs of liquid ingress have been observed:

thumb-four-charger-boards.jpg

The details of the "corrosion" can be seen in detail on one of the boards still mounted inside the robot:

thumb-original-charger-pcb.jpg

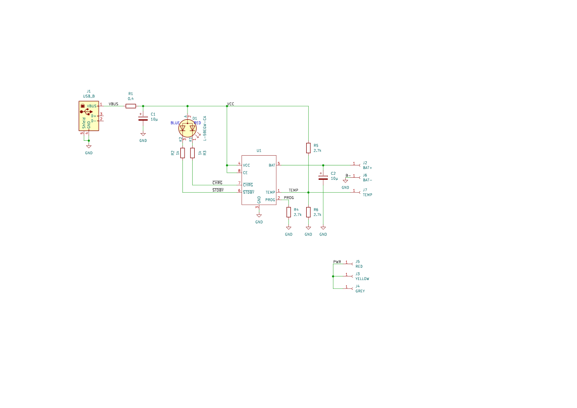
A replacement board has been designed in KiCad built around the very popular TP4056 charger chip plus some external vanilla components. The schematics for the board is shown below:

usb_charger.png

The replacement board has certain improvements from the original, specifically:

  • the charging LED is dual color giving a more usable indication of charging state
  • the board has the possibility to connect a temperature sensor to the Li-Ion cell, this would however require changing the battery connector and would make the robot incompatible with original batteries

PCB manufacturing has been sponsored by https://www.pcbway.com/ and I must say that the service they provided has been excellent. The traces, drill precision, hole plating and silkscreen quality are top-notch for any hacker's purposes :).

One of the finished PCB can be seen below:

thumb-new-pcb.jpg

The PCB is two-sided but all of the SMT components are mounted on one side only. The packages used are 1206 and 0603 making it perfectly possible to assemble the board by hand. If you pay close attention you might notice that the original charging PCB has a few extra components which are missing on the new board - a SOT-23 transistor plus a few resistors and a capacitor. Initially I could not properly reverse engineer the purpose or operation of this extra circuit therefore I decided to simply omit it as my testbench tests did not suggest it's needed for the operation of the robot.

The new PCB fits perfectly on the original spot with the charging LED leads bent like the original board. The LED mount point with the PCB has been secured with some small amount of hot glue to help with mechanical strength:

thumb-new-pcb-fit.jpg

The original wires are resoldered to the new board and the robot is confirmed to work again with USB charging. This process is aided by the fact that the wire holes are arranged in the same configuration (albeit mirrored) than on the original PCB. After checking the functionality of the robot I discovered the reason for the additional circuit on the original board. The capacitor on the main controller PCB needs to be discharged when the robot is switched off as it browns out the CPU in an undefined state. The result is that quickly switching the robot off and on doesn't properly reset it. I have botched on a circuit that performs this role after mounting the replacement boards:

thumb-anti-glitch-circuit.jpg

After this the robot works much more reliably when powered on and off. Of course this change will be implemented in the next revision of the replacement charger PCB.

5.0.2. Speaker replacement

The speaker is placed on the back side of the robot and is pushed down with a plastic post secured by a foam pad which unfortunately means that its replacement requires the disassembly of all of the large robot parts, no wires apart from the speaker wires need to be unsoldered fortunately:

thumb-speaker.jpg

The speaker failure can be diagnosed with a multimeter as a lack of connectivity between the speaker terminals instead of the nominal 8Ω resistance. This failure is caused by the coil being burned by excessive current and this can be clearly noticed as part of the diaphragm is darkened:

thumb-coil-damage.jpg

The exact reason for this failure is unknown. By looking at the speaker driver circuit we can try an educated guess:

speaker-circuit.png

The speaker is directly wired to a transistor therefore if the CPU output pin gets stuck in the 'ON' state for extended periods of time, excessive current will flow throught the speaker coil. This problem can likely be fixed by adding some kind of capacitive coupling to the circuit but this "short" project has become long enough already. Fixes for the speaker circuit have been left for a future revision of this document.

Fortunately the speaker is a vanilla part that can be easily purchased, the exact size needs to be matched though. Especially the height is important as the height of the plastic pole pushing the speaker down cannot be adjusted. I have measured the original speaker and found a suitable replacement on https://www.farnell.com, the purchase link is down in the Replacement parts summary table below. Here is the new (much thinner) speaker mounted with 4 foam pads glued to reach the previous height:

thumb-new-speaker.jpg

5.0.3. Battery

When the battery capacity fades an original replacement battery can be ordered or a DIY battery can be built using a Molex Microblade 51005 Series used in small RC models. It can be easily purchased from multiple sources. The cell used is a Lithium-Ion 3.7V pouch cell. The dimensions of the battery bay can be referenced in the Replacement parts summary table below.

6. Replacement parts summary

This table summarizes the various replacement parts that can be either ordered or built by an average skilled hacker or maker. Detailed specifications as well as links to PCB layouts and ordering links are included.

Source Part Name Part Number Specifications Compatible Bee-Bot Marking Purchase links Notes
TTS Replacement Battery IT10069     Manufacturer site Original replacement part
[[https://pop.fsck.pl/hardware/tts-beebot.html][fsck.pl TTS BEEBOT USB CHARGER PCB N/A Kicad project EL00363-03-17   DIY assembly required, SMT soldering
KINGSTATE Speaker KINGSTATE KDMG26008 26.5mm dia, 7mm height, 8Ω, 0.25W EL00363-03-17 Farnell Any matching specifications can be used
Molex Battery connector 051005-0200 (housing) + 500138000 (terminal) Molex Microblade 51005 Series 2.0mm Pitch Wire-to-Wire Receptacle, 2P EL00363-03-17 Farnell Can be used together with a 3.7V Lithium-Ion pouch cell to build a replacement battery. The battery bay is 32mmx36mm wide and 10mm deep.

Links

Github  Sourcehut  Hackaday

  Fediring